返回>>
大禹電子超聲波接近開關傳感器安裝說明
發布者:大禹電子 發布日期:2022-01-05  瀏覽量:1992
超聲波接近開關傳感器安裝說明:
大禹電子超聲波接近開關傳感器具有6個M10定位孔,方便于傳感器的固定及調整。安裝過程中,電源線盡量避開強電電源線槽,避免信號干擾。如安裝于天花板,盡量保證離側面墻壁50cm以上。安裝過程中盡量避開發熱源,以免影響超聲波的精度。

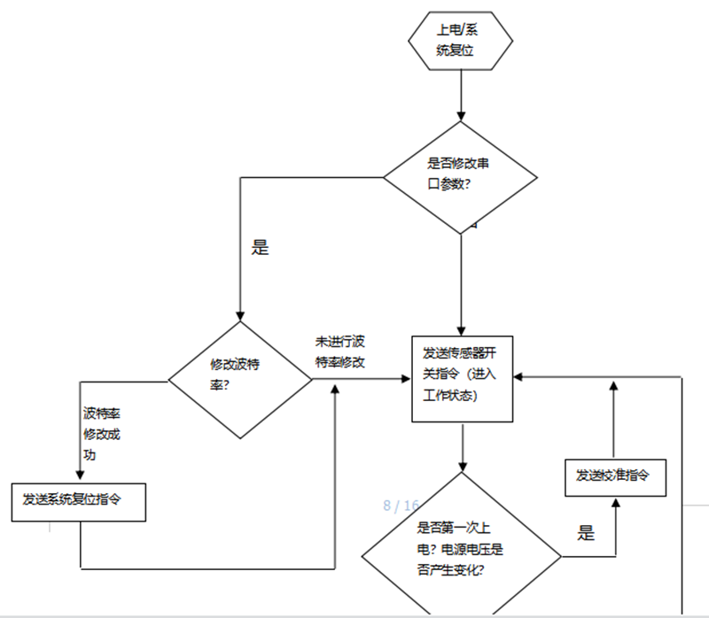
超聲波接近開關傳感器通訊說明:
(1) 電源電壓如果從12V更換為24V,或者24V更換為12V都需要進行校準操作。出廠已根據客戶提供的電源做了校準,建議客戶不再做校準操作。
(2) 發送查詢/修改指令指的是非串口參數以外的寄存器。

上一條
超聲波接近開關傳感器的原理及應用環境
下一條
簡單測溫度傳感器量誤差的方法?
聯系我們
全國咨詢熱線:0591-28082552
QQ:2187169532
手機:18050180580
郵箱:2187169532@qq.com
地址:福建省福州市晉安區福興經濟開發區紅光路11號E座





